Members: Procedure On Harassment And Sexual Misconduct#
Trigger warning: this material contains information on sexual misconduct and sexual harassment which may be triggering or upsetting
All Members and staff have the right to feel respected, safe and supported. Unwanted sexual comments, advances or assaults have no place at Goodenough College or anywhere else. We are committed to providing a safe and respectful environment where the whole community is able to study, work and live free from sexual misconduct or harassment. We take incidents of sexual misconduct or harassment seriously and are committed to handling reports sensitively and effectively and in a timely manner. This document is written in recognition that sexual violence, sexual harassment, stalking, domestic violence and/or sexual misconduct can and does happen at Goodenough College. This policy applies to current Members, alumni, employees, contractors, suppliers and visitors.
All Members of the College (which includes Members, staff, contractors, visitors and alumni) community are expected to seek enthusiastic verbal and non-verbal consent when interacting with others. Consent is clearly and legally defined as someone agreeing by choice and having the freedom and capacity to make that choice.
Sexual misconduct, sexual harassment, stalking, domestic violence and/or sexual misconduct concern the entire College community and everyone has a responsibility to act when they witness such abuses, as long as it is safe to do so. It is important to avoid the bystander effect where the presence of others often discourages individuals from intervening. This can potentially normalise these behaviours and make inappropriate behaviour more acceptable.
Goodenough College commits to ensuring the following:
- Creating a culture free from sexual misconduct and sexual harassment where the whole community behaves with respect and dignity to each other, seeks consent, understands boundaries and individuals affected feel able to speak up and get help.
- Taking all reasonable steps to eliminate and prevent sexual misconduct and sexual harassment, and address any inappropriate behaviours promptly to prevent issues from escalating.
- Providing an environment that is safe and welcoming.
- Where sexual misconduct or sexual harassment does occur, everyone knows how to seek help and appropriate support will be provided.
- Handling all allegations of sexual misconduct and/or sexual harassment seriously and sensitively and investigating them promptly while protecting the individual rights of those involved, including those against whom an allegation has been made.
- Not tolerating any sexual misconduct or sexual harassment. These behaviours will be treated as a serious disciplinary offence and will be dealt with under the College Disciplinary Procedures for Members or Staff as appropriate
- Making the whole College community aware of this policy, which behaviours are not acceptable and how individuals are expected to behave.
- Providing awareness sessions and training on what constitutes unacceptable and inappropriate behaviour under this policy and how to access appropriate support.
Nothing in this policy prevents anyone who is experiencing sexual misconduct or sexual harassment from exercising their legal rights. The College will engage with external investigations by the police and other enforcement bodies as appropriate and necessary. The implementation of this policy must be relevant to people with intersectional experiences by ensuring those who are most marginalised are supported and that unconscious bias is considered and challenged.
The Reporting Party, the Reported Party and any Witnesses will be treated fairly, with dignity and confidentiality throughout any process and may access relevant support. The College will take any report in good faith while also recognising that this is not a determination of guilt and that therefore the Reported Party must be treated fairly up to and during any investigation that may take place.
No Member or employee is under any obligation to disclose any incident of sexual misconduct or sexual harassment. However, anyone affected is encouraged to get help as soon as possible either from the College or external agencies.
General Information and definitions#
Sexual misconduct is any unwanted or uninvited sexual act or activity. There are many different types of sexual misconduct and they include but are not limited to: rape, sexual assault, sexual harassment, coercion, gas lighting, forced marriage, so-called honour based misconduct and ritual abuse, child sexual abuse, female genital mutilation, trafficking and sexual exploitation., rape and assault within marriage/relationships. Sexual misconduct can be psychological and/or physical.
Sexual Harassment describes a range of words, behaviours or conduct of a sexual nature that is unwanted and uninvited. It is often intended to or has the effect of creating an intimidating, degrading, humiliating or offensive impact and is an abuse of personal or institutional power. It is often based on a person’s gender although rarely about sexual desire.
Intersectionality (or intersectional experience) is the interconnected nature of social categorisation such as race, class and gender, which can create overlapping and interdependent systems of discrimination or disadvantage. An example would be of a depressed woman reporting using this policy and the decision making based on suffering from mental illness or being a woman. Her unique identities do not exist independently of each other each informs the other.
Unconcious bias can occur when people favour others who look like them and/or share their values. This can be a positive or negative bias, where a trait is conferred on a person without knowing anything about that person but on the basis of how they look, their background, religion etc. Decisions must be made to counteract any unconscious bias which would be to be become aware of your own unconscious biases, justify decisions, focus on positive behaviours and not negative stereotypes.
It can be physical ranging from unwanted touching, groping or the invasion of personal space to sexual assault, rape or indecent exposure. It may also be verbal and may include unwanted personal comments such as about a person’s body or clothing, asking unwelcome questions about a person’s sex life and/or sexuality, catcalling, belittling, suggestive, lewd or abusive remarks, or sexual slurs, explicit ‘jokes’ or innuendo, and compromising invitations, giving unwelcome personal gifts, engaging in unwelcome sexual propositions, invitations and flirtation or demands for sexual favours.
Sexual harassment does not necessarily occur face to face and can be in the form of emails, visual images (such as sexually explicit pictures on walls in a shared environment), social media, telephone, text messages and image-based sexual abuse such as revenge porn and up-skirting. It may be perpetrated knowingly or unknowingly by anyone, towards anyone, regardless of gender or sexual orientation.
The limit of what and how much behaviour is acceptable is up to the recipient to decide. A single incident and / or persistent behaviour can both amount to harassment. For the purpose of this policy whether or not the harasser intended to be offensive is irrelevant.
Consent is providing permission for something to happen or agreeing to do something with a full understanding of the facts and without coercion. In cases of sexual activity, consent cannot be presumed but must be explicitly given each time. Consent cannot be deemed to have been given if it is provided under pressure such as fear of violence, they are being blackmailed using images or social sabotage or in situations where someone is not capable of providing it such as when they are drunk or under the influence of drugs, asleep or unconscious or physically or mentally are unable to make a choice and understand the consequences. Similarly, someone may not feel free to make a choice if there is a power imbalance; this could be due to age, status/position and/or authority or some kind of dependency (e.g. drug/alcohol use, financial control). Consent can be withdrawn at any time. Consent it is not limited to a verbal “yes” or “no” - it involves paying attention and checking in with physical cues as well.
Consent is not ongoing: it needs to be negotiated every time you have sex or engage in sexual activity or contact and also during sex (or sexual activity or contact) as you start to do different activities. You must stop if you are not absolutely sure that you have someone’s consent. Any prior sexual activity or relationship does not, in and of itself, constitute consent regardless of any previous sexual activity that has taken place on that occasion or at any other time. Consent may be withdrawn at any time (including during sex) and can never be implied, assumed or coerced.
Active bystander is someone who not only witnesses a situation, but takes steps to speak up or step in to keep a situation from escalating or to disrupt a problematic situation when it is safe to do so. The bystander effect is a social psychological phenomenon that occurs when the presence of others discourages an individual from intervening in a situation. This compounds people’s experiences by normalising and accepting inappropriate behaviour.
Reporting Party is the person(s) who has been the subject of or has witnessed the alleged incident
Reported Party is the person(s) whose behaviour it is alleged amounts to an incident of sexual misconduct or sexual harassment
Getting support if you have experienced sexual misconduct or sexual harassment#
The College is committed to providing support for those members of its community directly or indirectly affected by these issues. The College will provide information on support resources available and offer interim measures as appropriate to the Reporting Party, Reported Party, Witnesses and those supporting these people.
Support resources are available to any member of the College regardless of their choice to proceed to a report either to Goodenough College or the Police. Support is available even if the perpetrator is not a member of the College Community.
In cases where those involved are Members of the College, support for the Reporting Party and Reported Party will be separate; one member of staff will not provide support to both parties.
In the case of recent sexual misconduct (within the last 7 days), and if appropriate, the Reporting Party may be signposted to a Sexual Assault Referral Centre or other external independent support agencies.
The College encourages you to act promptly and not to feel any sexual misconduct or sexual harassment is your fault, or that you have to wait until the situation is repeated or exacerbated. The College recognises that any incident is unacceptable and might be distressing. It is important that you don’t feel that you should have to tolerate such behaviour and that you have the support of the College to decide if and how you want to take any further action. In addition it will enable the College to make arrangements and to put support in place if required, including, where possible, measures to protect the personal safety of all involved at all times.
Where it is considered that that there is a real threat to the personal safety of any person, this should be reported to Reception on 02088378888 or the police on 999 immediately.
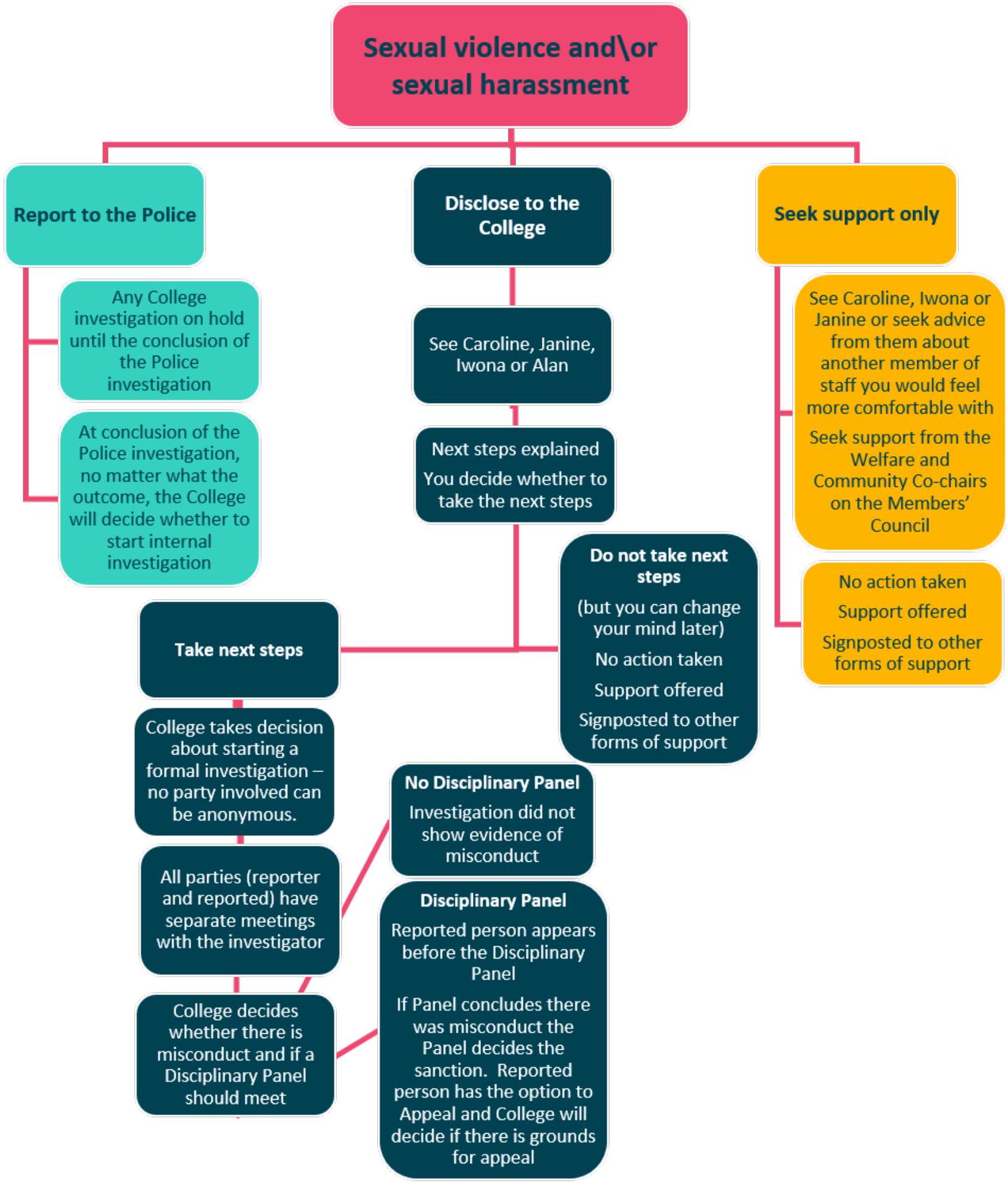
If you believe you have been subjected to sexual misconduct or sexual harassment, there are a number of options available to you to get help.
If you are a Member:
- Report the incident to Reception on 02078378888
- Contact the following staff
- Registrar, Caroline Persaud (caroline.persaud@goodenough.ac.uk),
- Dean, Dr Alan McCormack (alan.mccormack@goodenough.ac.uk),
- Deputy Registrar, Iwona Newton (lwona.newton@goodenough.ac.uk) or
- Director of Operations, Janine Binks (Janine.binks@goodenough.ac.uk)
- Seek advice or discuss the matter with a personal tutor or lecturer in your College and/or anyone else with whom you feel comfortable;
- Seek advice or discuss the matter with the Community and Welfare Co-Chairs on the Members’ Council
- Call the police on 999 in the case of emergency or if not urgent call 101.
If you are an employee or contractor:
- Contact your Human Resources manager
- Seek advice or discuss the matter with your line manager or a colleague, or anyone else with whom you feel comfortable; this may include a trade union representative;
- Call the police on 999 in the case of emergency or if not urgent call 101.
If you witness an incident of sexual misconduct or sexual harassment you should also be encouraged to report it using the same channels listed above.
Getting emotional support#
It is important that anyone affected by sexual misconduct or sexual harassment should seek support as soon as possible. If you are a Member see Appendix A for who to contact for support. If you are an employee, you can get help and support from Human Resources.
Reporting an incident#
The College encourages people to inform someone if they have experienced sexual violence, harassment and/or misconduct. The College understands the importance of minimising the number of times a Reporting Party has to disclose information. It is often not in the best interest of the person disclosing to have to recount potentially traumatic experiences. This process seeks to limit the burden on the Reporting Party and provide them with a number of options for seeking support and resolution.
All disclosures and/or reports will be taken seriously and will be investigated within the time limits set out in the relevant policy with due consideration to all parties. You will be kept informed as appropriate.
There is a distinction between a disclosure and a report. Disclosure - when someone informs another that they have experienced sexual misconduct or sexual harassment. Disclosures should be recorded (this can be done anonymously or with details, depending on the wishes of the person disclosing). While action will not normally be taken as a result of disclosures, there may be some cases where the College has a duty of care to act, usually in cases where someone is at immediate risk of harm or under our safeguarding policy. Anyone disclosing will be kept informed if it is felt that action needs to be taken.
Reporting - when someone informs the College that they have experienced sexual misconduct or sexual harassment. A disclosure becomes a report if the person wants action to be taken as a result of a disclosure. A report will start the College’s Disciplinary procedure, the first stages of which are an investigation involving both the Reporting Party and the Reported Party. A report cannot be taken forward anonymously. The College is limited in what action it can take if the Reported Party is not a member of the College community.
Anonymous disclosures are intended to build a picture of issues where people do not feel able to reveal personal information but would like the College to be aware something has taken place. Therefore, it is unlikely that specific or formal action will be taken as a result on an anonymous disclosure. However, trends will be monitored in order to understand what organisational work needs to take place to address such issues and prevent them from occurring again. While it is usually not the case that the College will act upon anonymous disclosures, there may be circumstances (including if the Reported Party has been named) where the College receives information that requires action as necessary to protect the College, any of its Members or visitors.
Reporting the incident to the police - there are some incidents of sexual misconduct or sexual harassment which are so serious that individuals reported will be liable to prosecution under the law and you may choose to use this channel. These include (but are not limited to) sexual assault, stalking and rape. If a police investigation is commenced, the College will consider whether an internal investigation is required or, if already underway, whether the internal investigation should be paused whilst the police investigation is undertaken. The College can take any necessary precautionary action while a police investigation is underway or likely to commence which may include action up to and including suspension. The College can take action under our disciplinary process at the same time as a criminal process is underway if the disciplinary case is based upon facts and matters which are different to those being dealt with under the criminal process.
Where someone had been convicted of a criminal offence or accepts a police caution in relation to behaviour that falls within the scope of the policy, the conviction/caution will be taken as conclusive evidence that the behaviour took place and no further investigation shall be required by the College. The College may then proceed to disciplinary measures if deemed appropriate.
The College will advise the Reporting Party that it does not have legal investigatory powers, and cannot make a determination on criminal guilt. An internal investigation is focused exclusively on whether a breach of the College’s policy has occurred based on the balance of probability. The internal process cannot therefore be regarded as a substitute for a police investigation or criminal prosecution which has a higher burden of proof, beyond reasonable doubt. However, an internal investigation can take place even if the Reporting Party has not disclosed to the police.
False reports - it is extremely rare for people to lie about sexual misconduct and sexual harassment, and it should be noted that there is much misrepresentation on this matter due to widely held myths propagated by the media. The College takes allegations of false reports very seriously. Anyone identified as falsely reporting can expect to be investigated in line with the relevant staff or Member disciplinary procedure. It is important to emphasise that if a criminal prosecution or internal investigation does not conclude on the balance of probabilities that the reported behaviour took place it does not mean the person(s) reporting was doing so falsely.
Retaliation - the College recognises the possibility of retaliation against individuals who disclose or report sexual misconduct or sexual harassment and/or against those who are involved in informal or formal stages of the relevant disciplinary procedures. Any retaliation will be dealt with in and of itself under the relevant disciplinary procedures.
Supporting a Member or employee who discloses an incident of sexual misconduct or sexual harassment#
Disclosing an incident of sexual misconduct or sexual harassment can be very distressing, and the way and to whom an individual chooses to do so will vary depending on a range of factors, including who they feel comfortable with and how sensitive they feel the issue is. In addition an employee, another Member or a visitor may observe an incident of sexual misconduct or sexual harassment and be unsure how to intervene. If someone shares an incident of sexual misconduct and / or harassment that they have experienced, it is best to respond in the following way:
- Reply in good faith on the basis that they are telling the truth
- Do not make any assumptions - there are many myths within society that lead to victim blaming and it is best to listen non-judgementally
- Direct them to specialist services
- Do not act without their consent unless the individual or others are still at risk, or they need urgent medical attention.
Key to this meeting will be to reassure the individual that support is available and explain how they can report the incident. The individual should be encouraged to make notes of any incidents so that they can give examples, including any dates and times and details of any witnesses present. Taking photos or screenshots of offensive written or visual material can also be very helpful. The member of staff should make notes following the meeting of what was discussed with any advice given and any follow up required and email them to the individual. They should keep a copy of the e-mail in a secure location in case it is needed in the future. In addition they should report it to the College Executive Team and / or Human Resources as appropriate who should assess whether there is any action that needs to be taken. The most important consideration is that any individual who experiences sexual or sexual harassment should be encouraged to disclose the incident as soon as possible. However they should not be pressured into making a report if they don’t feel comfortable doing this - the decision of the individual needs to be respected.
Confidentiality and information sharing#
The College recognises the importance of privacy in cases of sexual misconduct, sexual harassment, stalking and domestic violence.
Discretion will be maintained at all times and information will only be shared with relevant staff on a need to know basis. Confidentiality is about treating the information given with due consideration for its personal and sensitive content, limiting who has access to the information and ensuring it is stored securely.
Information submitted will remain confidential as far as is consistent with other people’s rights to know of any allegations made and/or evidence held against them. By reporting an incident, you are giving the College permission to inform other employees/organisations of the incident, investigate the incident and to discuss them with appropriate people. The Reported Party is normally asked to respond. Where it is necessary to interview witnesses, the importance of confidentiality will be emphasised. It should be explained to everyone involved in the process that any breach of confidentiality may lead to disciplinary action. Where you are not comfortable disclosing details, you will be asked to declare this so that the College can advise to what extent they can investigate the incident. You should be aware that there are also times when confidentiality will need to be broken under the terms of the Data Protection Act 1998 such as in the event of an identified risk to you or where there is a criminal investigation and you may be required to give evidence. In addition, employees are expected to raise any reports of sexual misconduct and sexual harassment with the College’s Executive staff, staff Line Manager or Human Rescources and it is important that this is conveyed to the Reported Party. If the Member or employee does wish the College to take action by submitting a report, they will need to disclose the identity of the individual they are reporting.
In circumstances where confidentiality cannot be maintained, College staff should always seek the permission of the person disclosing to share information provided and should document the decision to share without permission on a case by case basis and the reasons for this as well as informing the individual of the decision to share the information without their permission.
If legal proceedings take place, members of staff could be called to court as a witness, and/or obliged to provide evidence. Therefore, accurate and appropriate record-keeping is needed by all staff who receive disclosures.
When the Reported Party is named or identifiable, the College will seek to take appropriate action on the report. This will normally include notifying the person as soon as is reasonably practical. There are exceptions to this approach, specifically where it may not be safe or appropriate to inform a Reported Party.
If a witness reports on behalf of someone else in an identifiable and contactable way, the College will contact them to offer support and seek their views on taking any further action.
Data recording#
All sexual misconduct or sexual harassment incidents which are reported should be recorded, along with any relevant outcome. Any Member incident should be forwarded to the Registrar and any employee incident recorded by Human Resources.
Other policies that may be relevant to this policy are the College Member Disciplinary and Appeals Procedures, Staff Disciplinary Procedure, Staff Harassment and Bullying Policy,
Safeguarding Vulnerable Adults and Children’s Policy, Staff Whistleblowing Policy and Data Protection Policy.
Appendix A Signposting for support At the College
If you are a Member:
- Contact the following staff
- Registrar, Caroline Persaud (caroline.persaud@goodenough.ac.uk),
- Dean, Dr Alan McCormack (alan.mccormack@goodenough.ac.uk),
- Deputy Registrar, Iwona Newton (Iwona.newton@goodenough.ac.uk) or
- Director of Operations, Janine Binks (Janine.binks@goodenough.ac.uk)
- Seek advice or discuss the matter with a personal tutor or lecturer in your College and/or anyone else with whom you feel comfortable;
- Seek advice or discuss the matter with the Community and Welfare Co-Chairs on the Members’ Council
- Call the police on 999 in the case of emergency or if not urgent call 101.
Student Wellbeing Support Line - this is an external service to which the College has subscribed, which offers telephone or online counselling or advice for physical and mental health issues, legal information services, debt and financial information. Mental Health Counselling could also lead to up to six sessions of face to face (probably online in the current climate) counselling sessions. To use this service call 08000283766.
The College does not have specialist advisors to support those who are victims of sexual misconduct or harassment and the following professional services should be consulted
At your College#
Check what services are available. Most universities have counselling services and some larger universities have staff trained to support those who are victims of sexual violence. Look for the Student Wellbeing Service or the Student Support service in your College.
Locally#
Rape Crisis has detailed advice about reporting to the police and what will happen. A local Rape Crisis Centre might be able to support you through the reporting process, including going with you and providing information. Find out more about specialist Rape Crisis advocacy or ISVA services and how they can help you.
If it is a recent rape or sexual assault, they will probably ask you to visit a local Sexual Assault Referral Centre (SARC) to collect physical evidence. In many areas, you can also visit a SARC without reporting. They can hold evidence for up to 7 years for you.
The Havens help those who have been raped or sexually assaulted in the past 12 months. You can call them on 0203299690024 hours a day, seven days a week, for an initial assessment and they will aim to see you within 90 minutes for an urgent forensic medical examination (FME). There are three Havens in London (Camberwell, Whitechapel and Paddington) and these are jointly funded by the NHS and Police. The medical and emotional support services are confidential. They will not tell anyone you’ve contacted or seen them unless you want them to. You can use any of their services without involving the Police. The Havens also offer follow-up care, including counselling, tests and treatments.
Crossroads Women’s Centre - The Crossroads Women’s Centre brings together women from different ages, backgrounds and communities to share experiences, and learn from and support each other
Camden Safety Net - Sevices to those who live and work in Camden who are survivors of domestic abuse andlor sexual misconduct as well as to children affected by violence
Nationally#
Survivors UK (National) - Information, support and counselling for men and boys who have been raped or sexually abused. London Survivors Gateway - Offers victims and survivors of rape and sexual abuse help to access specialist services in London Women and Girls’ Network - Counselling and support to help women and girls recover from violence. Galop - A charity that supports lesbian, gay, bi, trans and queer people affected by sexual and domestic violence. They run London and National phone helplines as well as an online chat service. Respond - Helps children and adults with learning disabilities who have experienced abuse or trauma, as well as those who have abused others, through psychotherapy, advocacy and other support. Revenge Port Helpline - A UK service supporting adults (aged 18+) who are experiencing intimate image abuse, also known as, revenge porn. Samaritans - Talk to the Samaritans any time you like, in your own way, and off the record about whatever’s getting at you. Victim support - Free and confidential support to help you deal with your experience, whether or not you report the crime. Also supports witnesses of crime. Respect - Information and support for men who experience domestic violence. Women’s Trust - Specialist domestic violence counselling in some boroughs but support groups and workshops are for all Londoners. Solace Women’s Aid - Provides advice and support for women for domestic abuse and sexual violence. Catch - Communities Against Hate - A group of charities working to end hate crime and offer specialist advice to people targeted wuth violence, abuse or harassment because of their race, religion, disability, sexuality or gender identity. London Black Women’s Project - Works with Black Asian and visible minority ethnic woman who have experienced misconduct and abuse. Rape and sexual abuse support centre - Offers support, counselling, advocacy, outreach, training and prevention for woman who are victims or survivors of sexual violence. The Rights of Women Helpline - Legal advice for women Women’s Aid - For women experiencing domestic abuse Press for change - A key lobbying and legal support organisation for Trans people in the UK National Stalking Helpline - Stalking advice and help True Vision - Information about hate crime, how to report it and where to seek help 24-Hour National Domestic violence Helpline (for women) - Provides support, help and information to women experiencing domestic violence. Safeline’s National Male Helpline (for men) - Offers support to men affected by rape or childhood sexual abuse. Rape and Sexual Assault Overseas - Guidance on what to do if sexually assaulted whilst abroad, including how the local Embassy can help. Karma Nirvana National Helpline - Provides support to victims of Forced Marriage and so called ‘Honour Based’ Abuse.
Self Help#
VictimFocus: Caring for yourself after sexual violence - Free E-learning course with unlimited access Survivors Network: Survivors Self Help Guide - A self help guide for survivors who want to understand and process their own personal reactions to their experience Survivors Network: Resources - A list of resources for survivors and supporters including self-help guides, videos, galleries and more.
Appendix B - Sexual Misconduct or Harassment Flowchart#

Appendix D - Sexual Misconduct or Harassment Flowchart#
